作者: 来源:生态环境部 时间:2021年06月02日
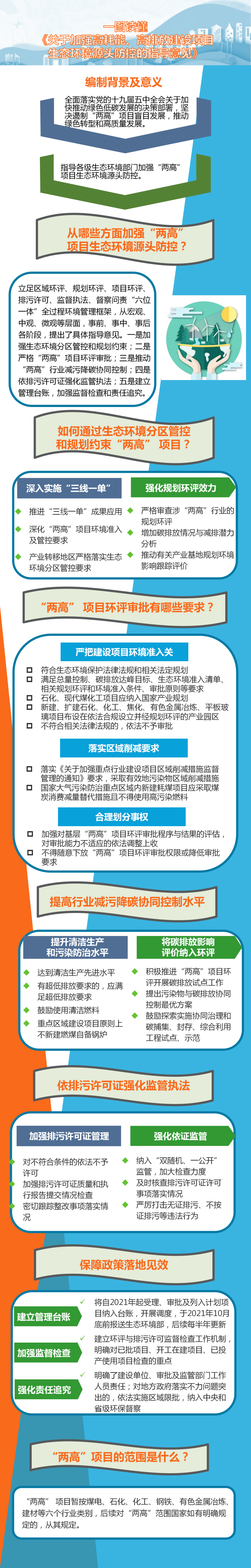
相关链接:关于加强高耗能、高排放建设项目生态环境源头防控的指导意见
上一篇:生态环境部环境影响评价与排放管理司有关负责人就《关于加强高耗能、高排放建设项目生态环境源头防控的指导意见》答记者问
下一篇:关于印发《山东省生物多样性保护战略与行动计划(2021—2030年)》的通知
地址:烟台开发区金沙江路29号宏源商务大厦7楼
电话:0535-6393589 6373320(总机)
邮箱:sckfb@xihetech.com
Ebpay公众号
企业信用等级
友情链接
烟台总部
电话:0535-6393589 6373320(总机) 传真:0535-6373320