山东省开展和改革委员会 关于印发《山东省固定资产投资项目能源和煤炭消费减量替代管理办法》的通知
作者: 来源: 时间:2021年06月24日

作者: 来源: 时间:2021年06月24日
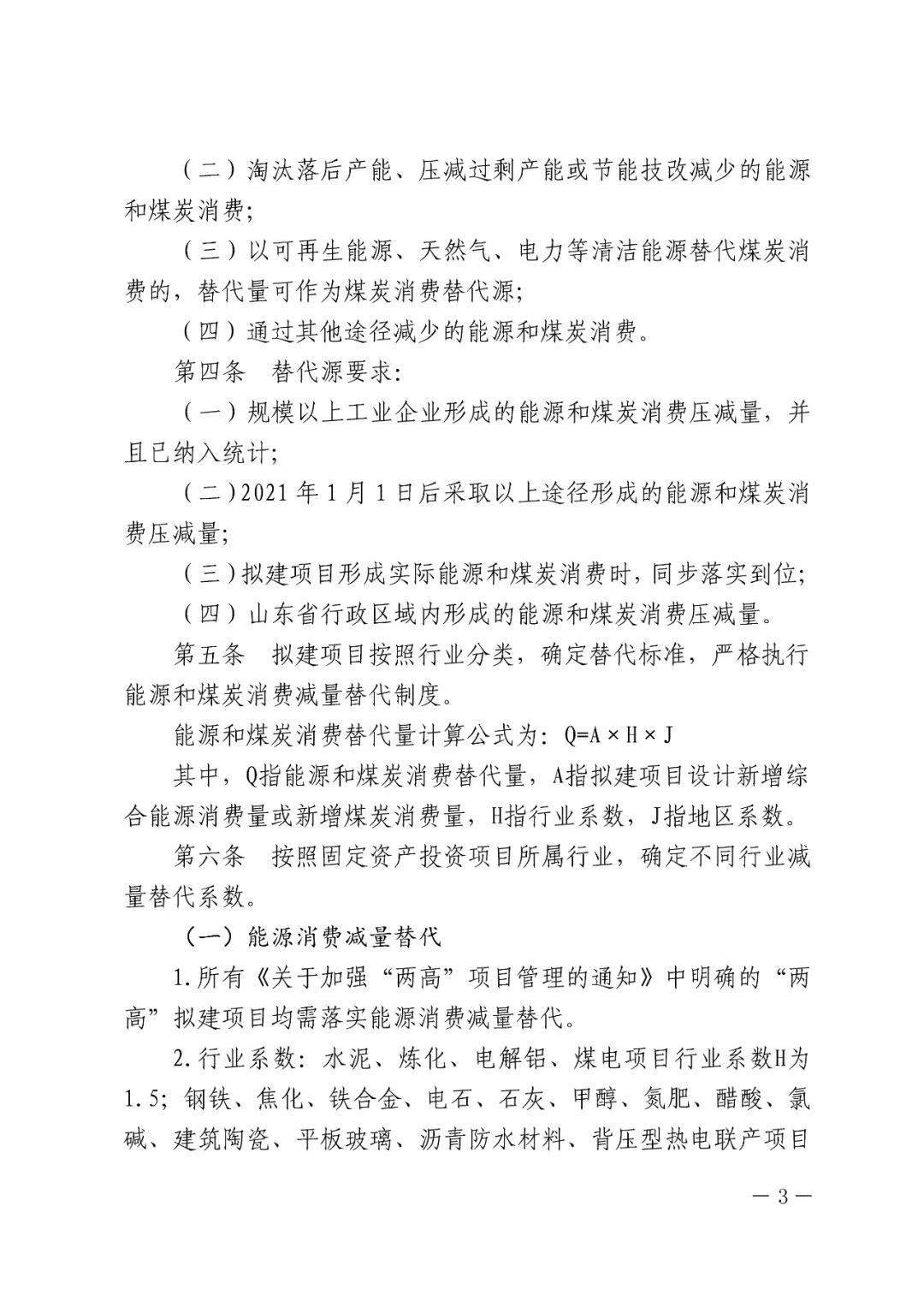
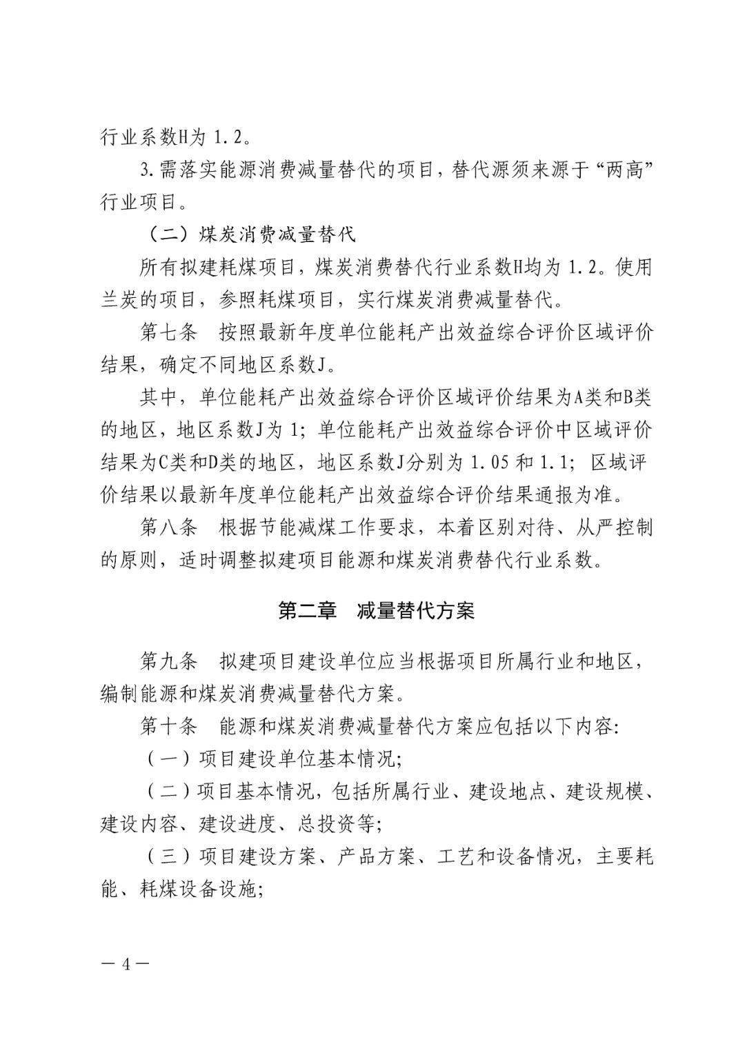
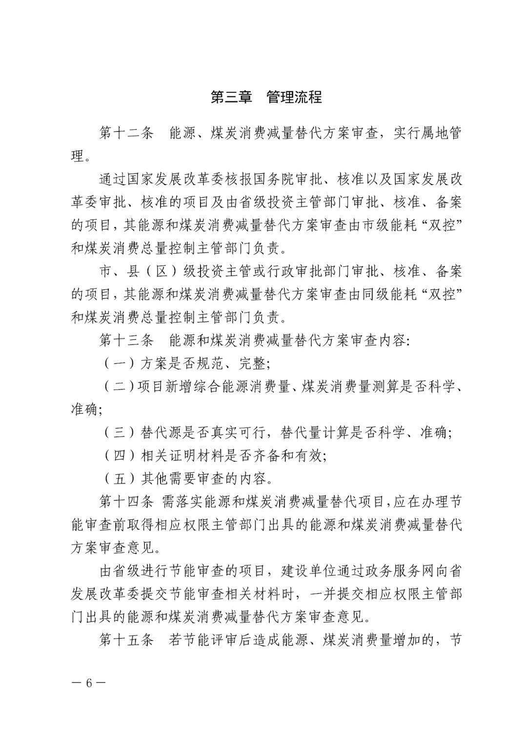
为持续推进新旧动能转换,促进全省绿色低碳高质量开展,完成能源消耗总量和强度“双控"、煤炭消费总量控制目标,规范固定资产投资项目能源、煤炭消费减量替代管理,根据《中华人民共和国节约能源法》《中华人民共和国大气污染防治法》《重点地区煤炭消费减量替代管理暂行办法》,结合《山东省节约能源条例》《山东省人民政府办公厅关于加强“两高"项目管理的通知》等有关规定,制定本办法《山东省固定资产投资项目能源和煤炭消费减量替代管理办法》。通知如下:







